生命早期1000天营养计划与都哈理论,揭开了什么真相,让全球父母大震荡
Release date:2022-01-21 00:00:00 Click volume:898
生命早期1000天营养计划与都哈理论,揭开了什么真相,让全球父母大震荡
生育好比西天取经,须经历“九九八十一关”考验。
要保证胎儿健康发育、无缺陷出生,妈妈们要小心避免各路牛鬼蛇神的干扰。所以我们极力保持夫妻双方基因无缺陷,保证营养全面,避免接触不良环境。
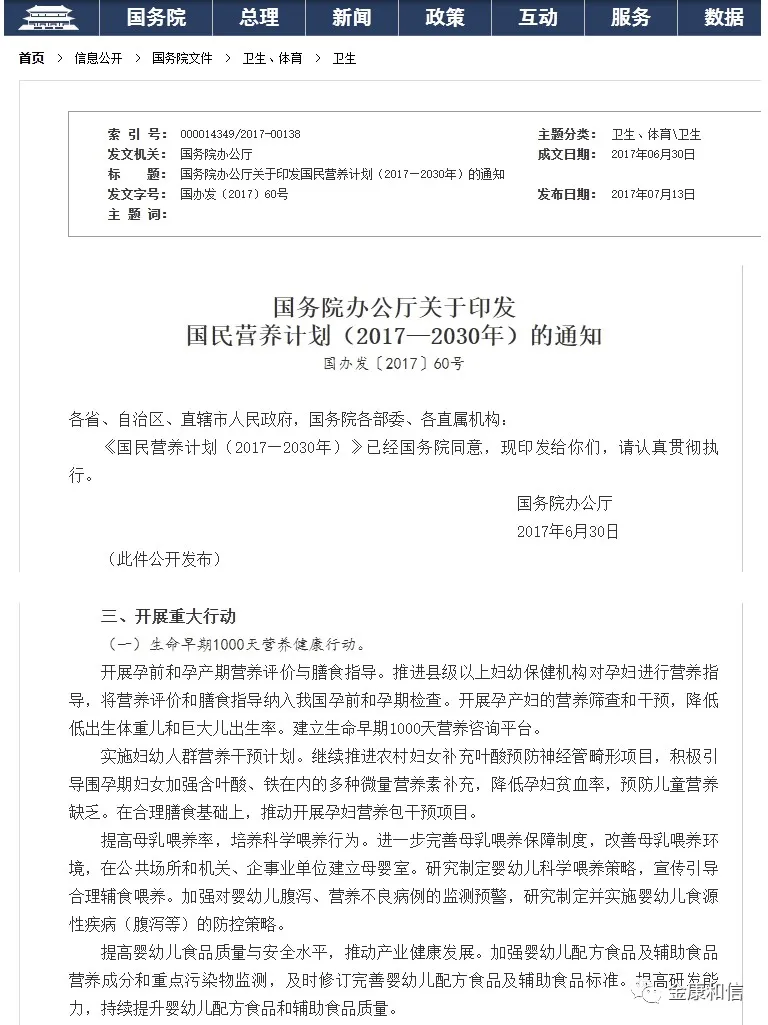
以上因素,不只影响孕期胎儿的发育,还会影响孩子一生的健康状况。国务院2017年颁布的《国民营养计划(2017-2030年)》,将生命早期1000天营养健康行动列为重大行动之首。

该计划认为,妈妈开始备孕到孩子2岁的生命最初1000天,深刻影响着孩子一生的健康。这1000天的营养,是孩子一生营养的黄金期。
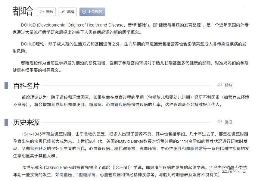
为什么生命早期1000天的营养如此重要?国内外多项研究前前后后给出过相似的结论,集大成者是“都哈(DOHaD)理论”——除了成人期的生活方式和基因遗传外,孕期宫内环境对于子代甚至多代健康都有长久而深远的影响。如果生命早期(胎儿和婴幼儿时期)经历不利因素(如营养或环境不良),将会增加其成年后罹患肥胖、糖尿病、心血管等慢性疾病的几率,这种影响甚至会持续好几代人。

也就是说,如果孕期摄取的营养不足或者营养杂质含量高,有极大的可能给子代甚至多代埋下病根。好家伙,这一理论一经问世,在全球引发了巨大的震荡。它让我们重新审视孕期营养。
作为孕期招牌营养,叶酸被委以重用。我们向来以为有它孕事足。然而按照都哈理论,叶酸是什么形式,量是否充足,质是否纯净,会导向迥然不同的健康状况。我们不由心生疑问:所有叶酸都符合生命早期1000天的营养要求吗?它们的纯净度足以避免都哈理论指向的系列病症吗?它们真的能庇护每一例新生命的一生吗?
疑问,亟待解答。

引用文献
[1] 国务院办公厅关于印发国民营养计划(2017—2030年)的通知(国办发〔2017〕60号)_政府信息公开专栏 (www.gov.cn)
[2] 《健康与疾病的发育起源-DOHaD在中国》
[3]夏群英. 生命最初1000天,营养状况影响一生[J]. 家庭医学月刊, 2013(5):32-33.







